首页
>
政策法规
>
工程建设
>
省级政策法规
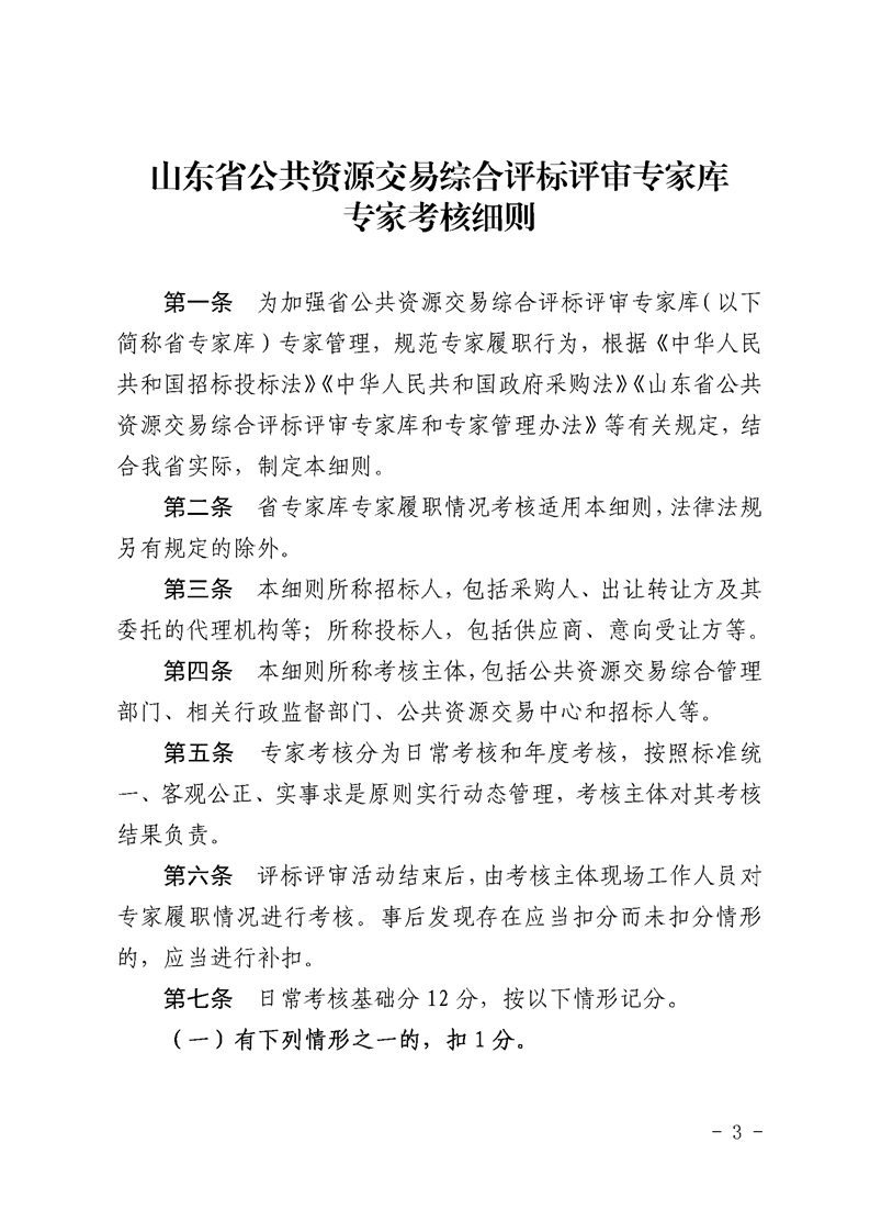
关于印发《山东省公共资源交易综合评标评审专家库专家考核细则》的通知
信息时间:2024-05-08
信息来源:
阅读次数:
附件