首页
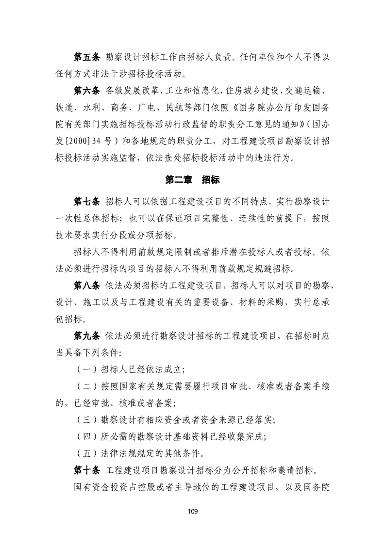
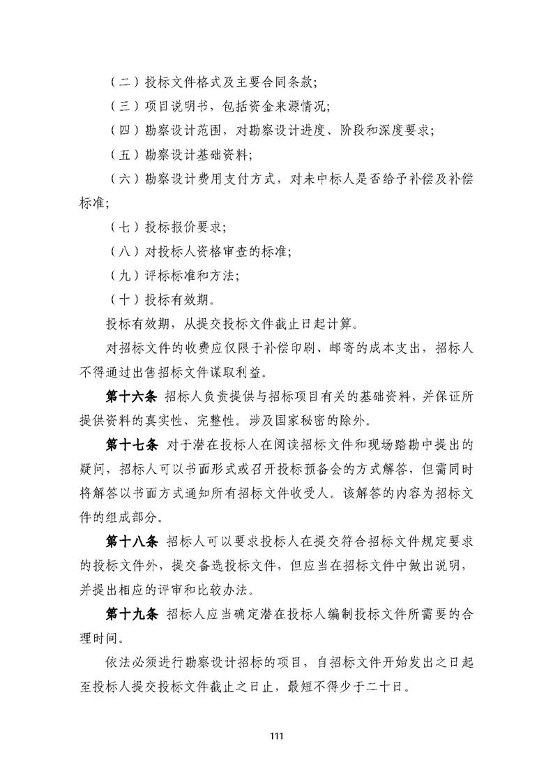
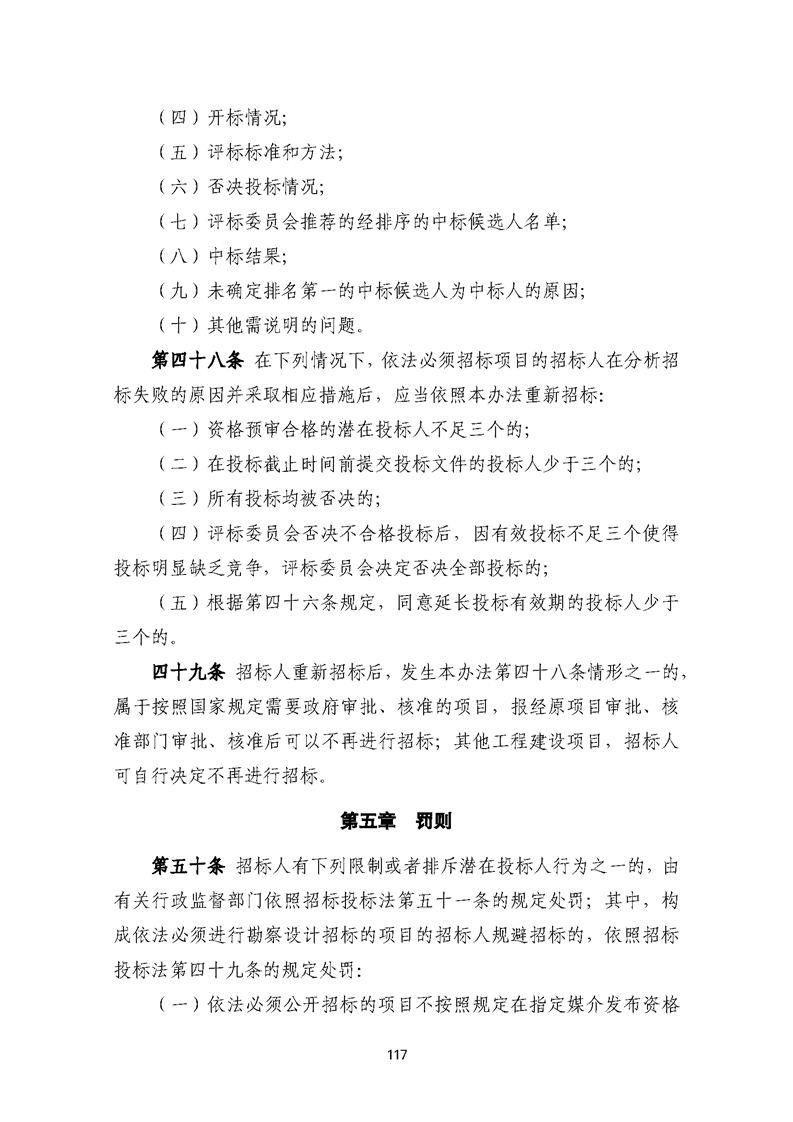
>
政策法规
>
工程建设
>
国家级政策法规
工程建设项目勘察设计招标投标办法
信息时间:2024-05-08
信息来源:
阅读次数:
附件